Foreign Influence Registration Scheme (FIRS)

On 1 July 2025 the Foreign Influence Registration Scheme (FIRS) came into force as part of the National Security Act 2023.  FIRS is designed to strengthen the resilience of the UK political system against covert foreign influence, which may include some activities undertaken by universities.

FIRS is a two-tier registration scheme (split into Enhanced Tier and Political Influence Tier) that applies to both individuals and organisations, including the University. Under FIRS, arrangements to carry out relevant activities in the UK at the direction of foreign powers must be registered with the Government within a specific timeframe, depending on the tier that the activity falls into. There will be a publicly available register of relevant activity published by the Government.

The types of activities covered under FIRS are as follows:

  • Political Influence Tier – any activity directed by a foreign power designed to influence UK Government policy.
  • Enhanced Tier Any activities directed by a specified foreign entity or power (currently only Russia and Iran states are specified). This can include research, teaching and other activities including the sale of goods and services.

The FIRS does not make it illegal for any individual or organisation to work at the instruction of a foreign state or specified entity but such relevant activity must be registered via the FIRS online registration service. Failure to comply with registration requirements can result in individual or organisational liability under the National Security Act 2023 for various offences and may result in significant fines and in some cases, imprisonment

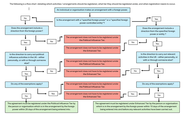
The flow chart below is helpful in deciding whether FIRS might apply;

 

Further information

Comprehensive information on FIRS – including case studies - can be found on the academic sector FIRS guidance.

Training on FIRS and case specific queries can be obtained by contacting FIRS@reading.ac.uk.
University of Reading cookie policy

We use cookies on reading.ac.uk to improve your experience, monitor site performance and tailor content to you.

Read our cookie policy to find out how to manage your cookie settings.